">
ÏîÄ¿Ãû³Æ£ºÊ¡Ò½Ò©Ò»ÆÚÎïÁ÷¿â·¿±£Î¼°¿Õµ÷ϵͳˢÐÂÏîÄ¿ÎÝÃæ·ÀË®±£ÎÂË¢ÐÂ
Õбê±àºÅ£ºXM2023A019-001/HCZB03202309028
ÕбêÈË£ºÔÆÄÏʡҽҩÓÐÏÞ¹«Ë¾
Õбê´úÀí»ú¹¹£ºÀ¥Ã÷»ª³½Õбê´úÀíÓÐÏÞ¹«Ë¾
Õб귽·¨£º¹ûÕæÕбê
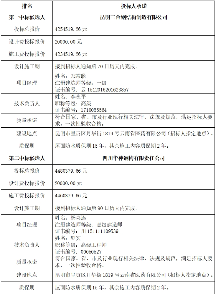
Ͷ±êµ¥Î»£ºËÄ´¨»ªÉñ¸Ö¹¹ÓÐÏÞÔðÈι«Ë¾¡¢ÔÆÄÏÍòÀû½ðÊô½á¹¹¹¤³ÌÓÐÏÞ¹«Ë¾¡¢À¥Ã÷ÈýºÏ¸Ö½á¹¹ÖÆÔìÓÐÏÞ¹«Ë¾
ÕбêÎļþ»ñȡʱ¼ä£º2023Äê09ÔÂ22ÈÕÖÁ2023Äê09ÔÂ28ÈÕ
¿ª±êʱ¼ä£º2023Äê10ÔÂ18ÈÕÉÏÎç09ʱ30·Ö
ÆÀ±êίԱ»á×é³ÉÇéÐΣºÔÆÄÏÊ¡×ÛºÏÆÀ±êר¼Ò¿âËæ»ú³éÈ¡¼°ÕбêÈË´ú±í¹²5ÈË×é³É±¸×¢£ºÆ¾Ö¤¡¶ÖлªÈËÃñ¹²ºÍ¹úÕбêͶ±ê·¨¡·¼°Ïà¹ØÖ´·¨¡¢¹æÔòµÄ»®¶¨£¬£¬£¬£¬£¬ÏÖ½«¸ÃÏîÄ¿ÖбêºòÑ¡ÈËÓèÒÔ¹«Ê¾£¬£¬£¬£¬£¬½ÓÊÜÉç»á¼àÊÓ¡£¡£¡£¡£¡£¡£¡£¡£ÈôÓÐÒìÒéÇëÓÚ2023Äê10ÔÂ23ÈÕ17£º00ǰÏòÕбêÈ˼àÊÓ¼ì²é²¿·ÖʵÃûÊéÃæÍ¶Ëß¡£¡£¡£¡£¡£¡£¡£¡£
ÕбêÈ˵¥Î»È«³Æ£ºÔÆÄÏʡҽҩÓÐÏÞ¹«Ë¾
2023Äê10ÔÂ19ÈÕ




ÊÖÒÕÖ§³Ö£º°ÂÔ¶¿Æ¼¼